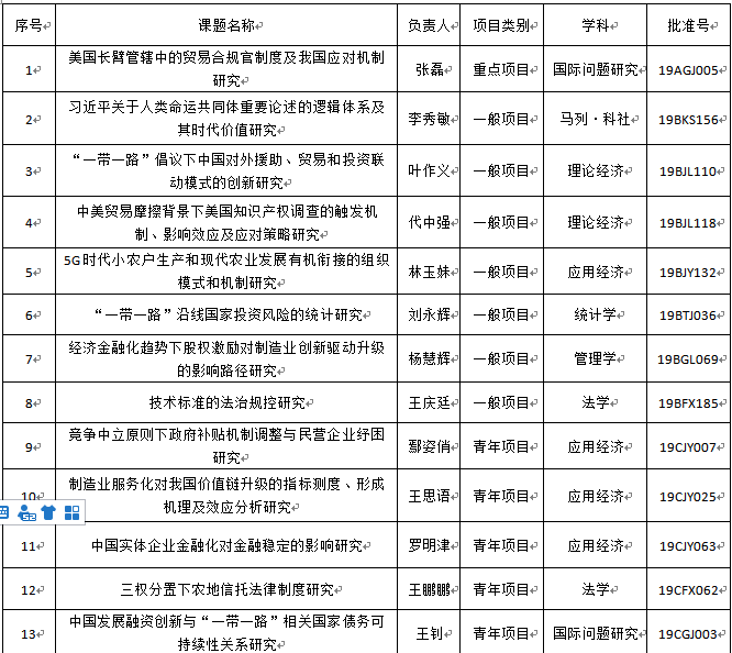
7月12日,全国哲学社会科学规划办公室正式公布了2019年国家社科基金项目年度项目、青年项目和西部项目立项名单,我校共有13项课题获批立项,包括1项重点项目、7项一般项目、5项青年项目,这是我校首次获得重点项目立项。我校今年国家社科基金立项数目在上海高校中排名第9。

7月12日,全国哲学社会科学规划办公室正式公布了2019年国家社科基金项目年度项目、青年项目和西部项目立项名单,我校共有13项课题获批立项,包括1项重点项目、7项一般项目、5项青年项目,这是我校首次获得重点项目立项。我校今年国家社科基金立项数目在上海高校中排名第9。
