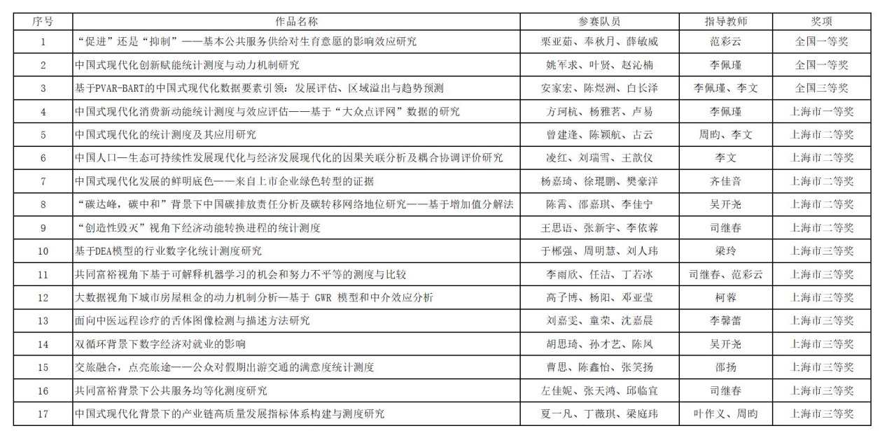
近日,历时6个月的第九届全国大学生统计建模大赛顺利落下帷幕,上海对外经贸大学学子在大赛中再创佳绩,斩获全国一等奖2项、全国三等奖1项,此外还获得上海市一等奖1项、二等奖5项、三等奖8项。其中,获得全国一等奖的两支队伍均为研究生组,分别为统计与信息学院范彩云老师指导的栗亚茹、奉秋月、薛敏威团队,统计与信息学院李佩瑾老师指导的姚军求、叶贤、赵沁楠团队。

全国大学生统计建模大赛校内赛由统计与信息学院组织。自2023年2月第九届大赛启动后,学院高度重视,广泛动员、认真筹备,积极发挥教师专业特长,对参赛队伍进行精心指导,共组织81名本科生和研究生(共27支队伍)参赛。在教师的带队指导下,参赛同学们围绕“中国式现代化统计测度”主题,紧扣人口规模巨大、全体人民共同富裕、物质文明和精神文明相协调、人与自然和谐共生、走和平发展道路五大特征,从基本共同富裕、公共服务现代化、科技创新现代化、数据要素现代化等视角深入分析,运用综合评价法、计量经济学方法、机器学习与大数据方法、系统动力学方法等开展研究,充分展示了我校学子的综合素质与数字素养,彰显了学校专业教育、学科竞赛和实践育人的良好成效。


全国大学生统计建模大赛由中国统计教育学会、教育部高等学校统计学类专业教学指导委员会、全国应用统计专业学位研究生教育指导委员会联合主办,是全国影响最大的统计学科两大竞赛之一,成功入选“全国普通高校大学生学科竞赛榜单”,是一项具有全国影响力的高水平学术赛事。本届大赛共吸引了全国613所院校,11213支队伍,3.36万人参赛。经过27个省赛区选拔,全国赛通讯初评、现场复评,共评出100支队伍入围全国答辩赛环节,最终决出研究生组一等奖20支,二等奖13支;本科生组一等奖40支,二等奖26支。

