
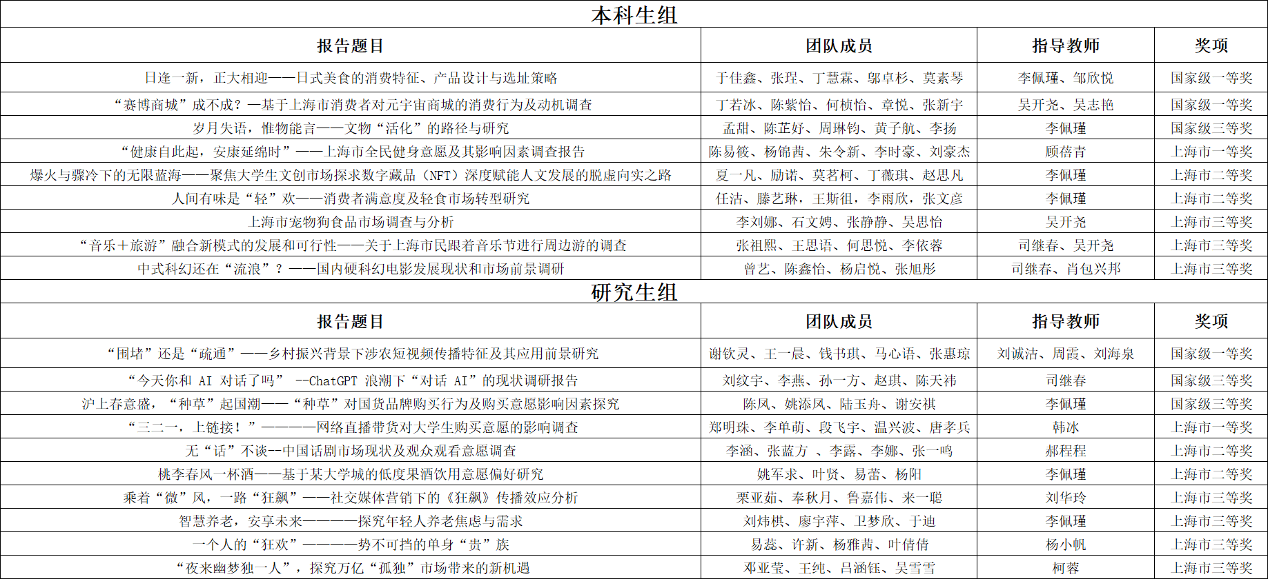
近日,历时9个月的第十三届全国大学生市场调查与分析大赛落下帷幕,我校本科生与研究生共获得国家一等奖3项、三等奖3项,上海市一等奖2项、二等奖4项、三等奖8项,其中国家一等奖项首次获重大突破,创参赛以来的最好佳绩。

大学生市场调查与分析大赛校内赛事由统计与信息学院组织。自2022年9月正式启动以来,在学校的支持下和学院领导的重视下,学院组成校赛组委会,教师李佩瑾、张建新、司继春、邵扬、周平、柳树、刘关福、肖宇等组成培训教师团队,对赛事进行全方位保障。本次参赛学生人数高达493人,覆盖全校各院系。参赛作品丰富多样,既有面向乡村振兴、养老需求等社会议题的作品,也有面向人工智能、数字藏品、科幻电影等新兴经济议题的作品,展现了同学们广阔的视野。
为支持参赛学生取得优异成绩,培训教师团队围绕市场调查的完整流程开展系列培训,包括竞赛简介、调查选题、问卷设计、多元统计分析、抽样调查与质量控制等课程,开展往届优秀获奖选手的竞赛经验分享,并组织学生观摩市赛,全方位、多层次、宽领域地指导市场调研各个环节。

5月14日,研究生组国赛在南昌大学举办。我校研究生参赛队伍的“‘围堵’还是‘疏通’——乡村振兴背景下涉农短视频传播特征及其应用前景”项目,获全国一等奖。

5月28日,本科生组国赛在天津财经大学举办,我校两支本科生队伍,“日逢一新,正大相迎——日式美食的需求特征、产品设计与选址策略”和“‘赛博商城’成不成?——基于上海市消费者对元宇宙商城的消费行为及动机调查”项目均获国家一等奖。
在本次赛事中,我校学子不仅展示出科学的数字素养,完备的数字能力,同时也充分体现了新时代青年怀抱梦想又脚踏实地,敢想敢为又善作善成的优秀品质。
中国商业统计学会主办的全国大学生市场调查与分析大赛创办于2010年,现已成功举办13届,累计有4500多校(次)、55万多人参赛,连续四年纳入《全国普通高校学科竞赛榜单》,是统计领域唯一入榜的全国性一流竞赛项目,也是海峡两岸暨港澳学术引领、政府支持、企业认可、高校师生积极参与的多方协同育人平台。